IRLP


 現在各国で行われていますスクールコンタクトをEchoLinkやIRLPで中継する試みが ARISS国際チームで行われています。このため、国内でも今後の交信をIRLPもしくは EchoLinkで中継したいと考えています。
 IRLPで音声を中継する場合は、近くのIRLPノードもしくは会場に設置したIRLPノード を使用してReflectorのDiscovery Reflector(REF9010)に接続して中継を行います。

IRLPの設定

 EchoLinkで中継を行う場合、送信に使用しているクライアント側で、timeoutになら ないように設定する必要があります。
変更箇所は、/home/irlp/customのenvironmentの下記箇所を変更します。
# Sets the reflector timeout value in seconds.
# If you do not want the reflectors to timeout at all, just enter 0
export REFLECT_TIMEOUT_VALUE=1200
この 1200 を 0 にします。


タイマー割り込み回路

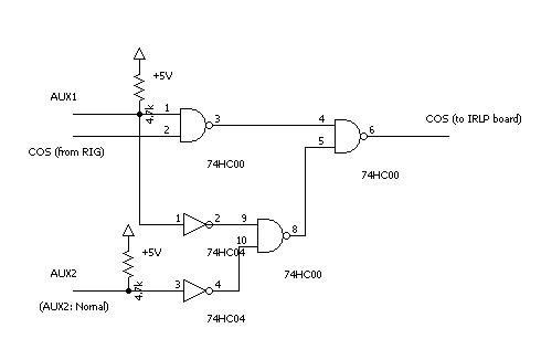
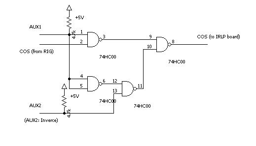
IRLPでの中継を行う場合、中継先が国内局だけであれば問題ないのですが、中継に Discovery Reflector(カナダのクラブ局が管理するReflectorです)を使用する関係で 連続送信時間を最大3分に以内にする必要があります。(カナダと米国のルールです。) このため、2分半毎に約2秒のブレークタイム(無送信期間)を中継に使用するノードで 入れています。この方法として、Version 3 IRLP boards の場合、AUX1、AUX2、AUX3と呼ば れるソフトで制御可能なスイッチを利用して、リグのスケルチ信号とIRLPボードをつないで いる信号線(COS回路)に下記のような回路を入れますと、AUX1とAUX2で制御ができるよう になります。
汎用ロジックICの NAND(74xx00) 一つで作れます。もしくは
汎用ロジックICの NAND(74xx00) と INVERTER(74xx04) の二つのICで作れます。なお、どちらの 場合も、電源をUSB端子から取り出す(5Vで最大500mAが取り出せます)と、比較的簡単に作ることができます。
上側の回路を使用した場合、AUX1、AUX2ともにOFFにすれば、これまでどおりに使用できます。 また、AUX1をONにした場合、AUX2のON/OFFでブレークタイムを取ることができます。(sleepコマンドを使用すれば 適当な間隔に設定できます。)

標準USBコネクタ(A type)のピン配置
Pin 機能
1 VBUS (4.75-5.25 V)
2 D-
3 D+
4 GND

2006年10月29日更新
CopyRight(c) 2006 All Rights Reserved.
安田 聖(やすだ さとし)7M3TJZ
E-mail: 7m3tjz@jk1zrw.ampr.org